Některé přístroje můžeme výhodně napájet přímo z PC, kde jsou snadno k dispozici napětí +5 a +12 V. Nejjednodušší je odvětvit napětí stejnou propojkou, jaká se někdy používá pro připojení ventilátoru na chladiči procesoru. Propojka, kromě svého vložení do přívodu napájení k disku nebo CD-ROM, nevyžaduje žádné další úpravy počítače. Napájecí napětí pak můžeme vyvést na vhodný konektor, umístěný na zadní straně počítače.
Tak jednoduché to zase není. Při manipulaci můžeme vnější vývod napětí omylem zkratovat. Aby takový zkrat neměl vliv na funkci počítače, je vhodné do výstupu napětí zapojit jednoduchý obvod, omezující zkratový proud. Zapojení tohoto obvodu je na obr. 1.

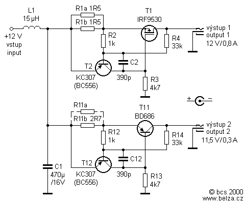
Obr. 1. Omezovač proudu pro výstup napětí z PC
Fig. 1. Short protected voltage output from
PC
Funkce obvodu je velmi jednoduchá. L1 a C1 zlepšuje filtraci napětí ze zdroje. Máte-li možnost, použijte na místě C1 typ s malým sériovým odporem. Napětí pak prochází přes rezistory R1a, R1b a zcela otevřený tranzistor T1. Zvětší-li se výstupní proud nad přípustnou mez, otevře úbytek napětí na rezistorech R1a a R1b tranzistor T2. Tranzistor T1 se přivře a výstupní proud se omezí. Zapojení rezistoru R4 způsobí, že čím je výstupní napětí menší, tím je zkratový proud více omezen. Bez rezistoru R4 je výstupní proud omezen na 0,82 A. S rezistorem R4 = 33 kOhm (27 kOhm) je výstupní proud omezen na 0,8 A, při zkratu se zmenší na 0,36 A (0,28 A).
Místo tranzistoru HEXFET s kanálem P můžete beze změny ostatních součástek použít na místě T1 mnohem levnější dvojici tranzistorů v Darlingtonově zapojení, např. BD676. Pak je však třeba počítat s úbytkem napětí asi 0,7 V i na zcela otevřeném tranzistoru. Tuto variantu jsem použil u druhého výstupu napětí.
Deska omezovače zkratového proudu je na obr. 2, rozmístění součástek na obr. 3. Na desku lze osadit dva omezovače proudu. Jeden používám pro napájení kazetového přehrávače, druhý pro externí FM tuner. Použijete-li pro výstup napětí konektor SCD-016 (značení GM) ořízněte desku na menší rozměr naznačený čarou, pro jiný typ konektoru (přišroubovaného k úhelníku) ponechte desku větší. Tranzistor T1 lze osadit v pouzdře TO220 nebo TO125 apod. (T1´). Chladič V7131 je přišroubován samořeznými (nebo M3) šrouby. Na obr. 4 je úhelník pro přichycení omezovače k záslepce nebo k zadní stěně PC do otvoru pro konektor CANNON25.
Obr. 2. Deska s plošnými spoji omezovače
proudu. Kliknutím získáte obrázek v rozlišení 600 dpi
Fig. 2. Limiter PCB layout. Click to get
600 dpi resolution image

Obr. 3. Rozmístění součástek na desce
Fig. 3. Locations of components on the
board

Obr. 4. Úhelník pro připevnění desky do skříně


Obr. 5. Fotografie omezovače proudu
Fig. 5. Current limited voltage output
| R1a, R1b | 1,5 Ohm (0,75 Ohm ~ 0,8 A) |
| R2, R12 | 1 kOhm |
| R3, R13 | 4,7 kOhm |
| R4, R14 | 33 k |
| R11a, R11b | 5,6 Ohm nebo 2,7 Ohm (R11a není použit / not used), (2,7 Ohm ~ 0,3 A) |
| C1 | 470 µF / 16 V (470 mikrofarad) |
| C2, C12 | 390 pF, keramic. (100 - 470 pF) |
| L1 | 15 µH (15 mikrohenry) |
| T1 | IRF9530 |
| T2, T12 | BC307 (BC556, ...) |
| T11 | BD680 |
| K1, K11 | SCD-016 (značení GM electronic) |
| Deska s plošnými spoji | bcs14 |
| Chladič | V7131 (značení GM electronic) |
| úhelník / metal angle | |
| kabel s konektory / connector cable |
Jaroslav Belza
Omezovač proudu byl otištěn v Praktické elektronice 8/1998 na s. 13 jako součást popisu kazetového přehrávače k PC.
1. 8. 2000