Zapojení tohoto přehrávače je určeno pro přístroje, u kterých se napájecí napětí pro snímací zesilovač připojí až v okamžiku přehrávání. V tomto případě je nežádoucí, aby přístroj začal přehrávat kazetu až po několika dlouhých sekundách, po kterých se ustálí pracovní bod zesilovače. Uvedené zapojení je navrženo tak, aby prodleva byla minimální.

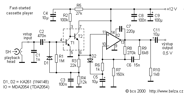
Obr. 1. Kazetový přehrávač s rychlým startem
Figure 1. Fast-started cassette
player
Schéma přehrávače je na obr. 1. Tranzistory T1 a T1 jsou zapojeny jako napěťový zesilovač. Na něj je přímo navázán korekční zesilovač. Korekce ve zpětné vazbě mají časovou kostantu asi 100 µs. Ta byla zvolena jako kompromis pro přehrávání pásků Fe a Cr, protože použitá mechanika neměla přepínač, který se nastavuje podle výřezu v kazetě. Ruční přepínání není v autě příliš žádoucí, neboť rozptyluje řidiče. Pokud by bylo třeba přepínat korekce podle typu pásku, použijte R9 s odporem 8,2 kOhm, ke kterému se pro pásky Cr a Me připojí paralelně rezistor s odporem 11 kOhm. Diody D1 a D2 slouží k rychlému nabití kondenzátorů C1 a C5 po zapnutí. Po ustálení pracovního bodu je na nich tak malé napětí, že jsou zcela nevodivé a neovlivňují funkci zapojení. K rychlému nabití C5 přispívá i T2, zapojený jako sledovač. Díky diodám a vhodně voleným kapacitám kondenzátorů hraje přehrávač prakticky okamžitě po připojení napájecího napětí. Výstupní napětí je asi 0,5 V.
V přehrávači je použit obvod MDA2054 (TDA2054), který v případě potřeby můžete v tomto zapojení nahradit dvěma tranzistory a operačním zesilovačem. Tranzistory volíme s malým šumem (BC549, BC550, KC239F apod.), operační zesilovač by měl být vhodný pro nf aplikace (1/2 NE5532, MC4558, ...). Běžný OZ nepotřebuje C7 a R10 - tyto součástky vynecháme.
Pro použití v autě je třeba napájecí napětí filtrovat LC (nebo RC) článkem, případně ještě chránit Zenerovou diodou s napětím 16 až 18 V.
Jaroslav Belza
Zapojení nebylo dosud publikováno
18. 10. 2000