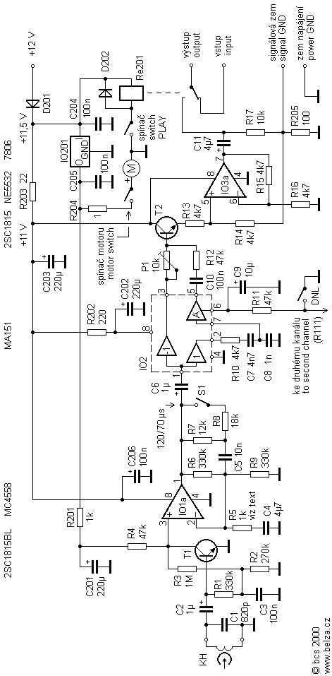
Kazetový přehrávač k PC - schéma zapojení
PC cassette player - schema

Část / part: 1 2 3 foto schema

Jaroslav Belza

Přehrávač k PC byl otištěn v Praktické elektronice č. 8/1998 s. 13

7. 8. 2000