Kdysi jsem byl požádán, abych vyrobil zesilovač, schopný dodat výkon alespoň 100 W při napájení z autobaterie. Nedávno jsem nalezl jeho schéma, bohužel však bez poznámek k zapojení a výstupnímu transformátoru. Jsem proto při jeho popisu odkázán jen na svoji paměť a lecos mohlo být trochu jinak.

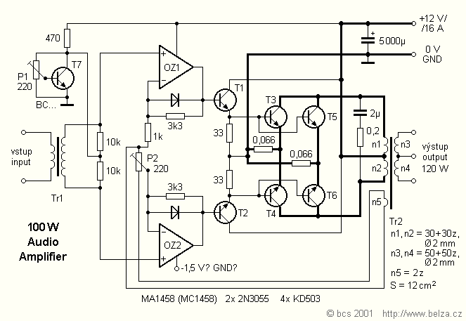
Obr. 1. Bateriový "přenosný" zesilovač
Fig. 1. "Portable" amplifier
Zapojení zesilovače je na obr. 1. Je to zapojení s výstupním transformátorem a koncovými tranzistory v zapojení "Push-Pull". Vstupní signál prochází transformátorem Tr1 (byl tuším transformátor pro výstup na magnetofon ze staré černobílé televize) na budiče s OZ1 a OZ2. Celý zesilovač je zcela symetrický, každý budič zpracovává jen kladnou půlvlnu. Záporná je potlačena diodou ve zpětné vazbě. Emitorové sledovače s T1 a T2 dodávají dostatečný budicí proud pro koncové tranzistory. Protože proud koncovým stupněm je značný, jsou tranzistory zapojeny vždy dva paralelně. Obvod s tranzistorem T7 slouží k nastavení předpětí pro koncové tranzistory. Trimrem P1 se nastavuje klidový proud tak, aby byl co nejmenší, avšak aby již bylo potlačeno přechodové zkreslení. Tranzistor T7 musí mít tepelnou vazbu na koncové tranzistory, připevnil jsem jej proto na chladič. Trimrem P2 se nastavuje zpětná vazba. Pro zpětnou vazbu je na výstupním transformátoru pomocné vinutí n5. Smysl vinutí musí být takový, aby po připojení vinutí k P2 se výstupní napětí zmenšilo. Zpětnou vazbu nelze nastavit příliš silnou, zesilovač má pak sklon k nestabilitě. Lepší je proto nastavit klidový proud tak, aby zesilovač byl "přirozeně" lineární a zpětná vazba by nebyla příliš potřeba. Kmitočtovou stabilitu zlepšuje rovněž Boucherotův člen, zapojený paralelně k primárnímu vinutí výstupního transformátoru.
Pamatuji si, jak jsem zesilovač oživoval. K napájení jsem použil akumulátor, pro tento účel dočasně vymontovaný z auta mých rodičů. Při oživování jsem ze zesilovače stále nemohl "vyždímat" více než 80 W. Přitom jsem potřeboval dosáhnout výkon nejméně 100 W, abych za tento zesilovač, vyráběný na zakázku pro jednoho zvukaře, dostal zaplaceno. Nakonec jsem zjistil, že na přívodních drátech od akumulátoru byl při výkonu těsně před limitací úbytek napětí asi 2,5 V. Při použití podstatně tlustších vodičů a úbytku napětí asi 0,5 V jsem dosáhl výkon asi 120 W na kmitočtu 1 kHz. Přitom ani ty původní přívody nebyly zrovna tenké.
Použitý operační zesilovač má záporné saturační napětí asi 2,2 V a bude proto vyžadovat záporné napájecí napětí alespoň 1,5 V. Odběr proudu je malý, stačí použít plochou baterii nebo dva články AA. Vhodnější by byl operační zesilovač NE5534 nebo TL272; oba mají záporné saturační napětí mnohem nenší. Záporné napájecí napětí IO lze potom připojit na 0 V.
Výstupní transformátor s průřezem středního sloupku 12 cm2 není žádný drobeček. Bohužel jsem si nikde nepoznamenal počty závitů. Buď to bylo 2x 30 + 2x 50 závitů nebo 2x 20 + 2x 30 závitů. Provděpodobnější je první údaj. Sekundární vinutí 100 závitů je navrženo pro zátěž 4 Ohmy (n3 + n4). Na transformátoru je navinuto nejdříve sekundární vinutí (n3 a n4), pak primární vinutí (n1 a n2) a nakonec navrch n2. Všechny tranzistory musí být na společném chladiči. Koncové tranzistory T1 až T6 proto, že hřejí, T7 z důvodu tepelné vazby. Nepodceňujte také rezistory s odporem 0,066 Ohmů v emitorech koncových tranzistorů, výkonová ztráta na nich dosahuje až 5 W! Já jsem je zhotovil z odporového drátu.
I když zesilovač byl určen pro mobilní ozvučení "v terénu" bez nároků na Hi-End kvalitu, hrál poměrně slušně i po připojení k běžným reprosoustavám. Pro "domácí" použití jsem reprobednu s impedancí 4 Ohmy připojil jen na polovinu sekundárního vinutí (n3 nebo n4). Zesilovač sice dodal jen asi 30 W, nepracoval však "nadoraz". V této souvislosti si neodpustím poznámku, zda tolik vychvalovaný zvuk elektronkových zesilovačů nevzniká spíše způsobem zapojení zesilovače a výstupním transformátorem, než vlastními elektronkami.
Jaroslav Belza
Dosud nepublikováno
19. 3. 2001