Související části /
Related parts
Část 1 - Vysílač dálkového ovládání /
Part 1 - Remote control sender
Část 2 - Přijímač DO pro zesilovač s
motorovým potenciometrem / Part 2 - Remote control for amplifier
with motorized potentiometer
Část 3 - Přijímač DO pro zesilovač s
elektronickým potenciometrem / Part 3 - Remote control for
amplifier with electronic potentiometer (PGA)
Druhá verze řídicího obvodu pro zesilovač používá k nastavení hlasitosti elektronický atenuátor PGA2311. Dále umožňuje přepínat vstupy, dva páry reproduktorů a má dva volně použitelné jednobitové výstupy. Nastavení regulátoru hlasitosti je zobrazeno na třímístném LED displeji.

Obr. 1. Blokové schéma řídicího obvodu DO2
Fig. 1. Block diagram of remote control
with PGA
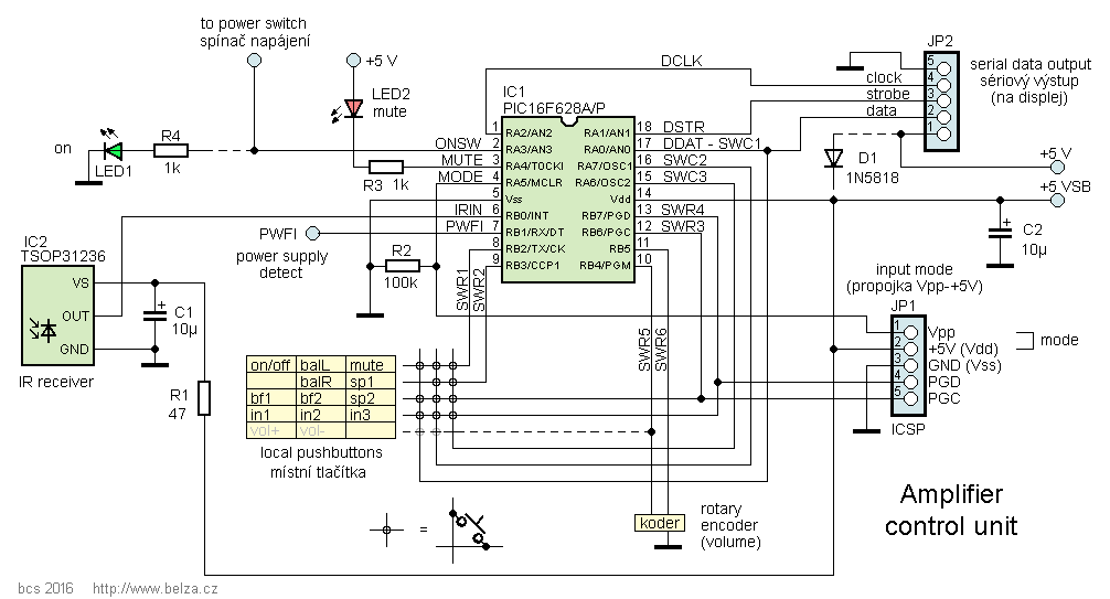
Blokové zapojení přijímače DO2 je na obr. 1. Stejně jako u DO1 je použit mikrokontrolér PIC16F628A. K němu je připojeno až 15 tlačítek místního ovládání, rotační enkodér pro nastavení hlasitosti, IR příjímač dálkového ovládání a obvod detekce napájecího napětí (PWFI). Je zde také přímý výstup (ONSW), který je určen k zapnutí zesilovače a výstup pro LED. K ovládání všech ostatních funkcí slouží sériový výstup. Data se postupně zapisují do sériových posuvných registrů signály DDAT (data) a DCLK (hodiny) a pak najednou přepíší na výstup signálem DSTR. Mikrokontrolér je možné naprogramovat přímo v zapojení pomocí konektoru ICSP.
Použité posuvné registry jsou různého typu. V displeji jsou použity obvody CMOS 4094 (nebo 74HC4094), které umožňují návrh desky s minimem drátových propojek, podobně jako obvod 74HC595 u bitových výstupů. Také obvod PGA2311 se pro data chová jako posuvný registr. U všech těchto obvodů se data do posuvného registru zapisují na náběžnou hranu hodinového impulsu, liší se však funkce signálu pro přepis na výstup. Je-li u obvodu 4094 na vstupu STROBE log. 1, jsou data z posuvného registru okamžitě přepsána na výstup. U obvodu 74HC595 se data přepisují s náběžnou hranou na vstupu STCP. Také obvod PGA2311 přepisuje data z posuvného registru do obvodů řízení zesílení s náběžnou hranou na vstupu CS, vstup CS navíc musí být po celou dobu zápisu dat do posuvného registru v úrovni log. 0. Není těžké napsat rutinu, která umožní zápis dat do všech uvedených obvodů.
Funkce řídicí části je obdobná jako u DO1. Po zapnutí se objeví log. 1 na výstupu ONSW a program čeká na signál PWFI. Pokud se signál v nastavené době neobjeví, zesilovač se zase vypne. Je-li napájení v pořádku, obnoví se podle informace uložené v EEPROM nastavení vstupů, bitových výstupů a hlasitosti, na displeji se krátce objeví nápis „Hi“ a zároveň se aktivuje MUTE. Po době určené konstantou v programu se zruší MUTE a připojí reproduktory. Při vypnutí se aktivuje MUTE, odpojí reproduktory a do EEPROM se uloží informace o nastavené hlasitosti, stereováze, zvolených vstupech, reproduktorech a nastavení bitových výstupů. Na displeji se krátce objeví nápis „bye“ a zesilovač se vypne.
Přepínač vstupů i zde pracuje ve dvou režimech – buď může být zvolen jen jeden vstup, nebo lze vstupy nezávisle na sobě zapínat a vypínat. Nezávislé spínaní je zvoleno přivedením úrovně log. 1 na vstup MODE, což lze zařídit např. propojkou mezi piny Vpp a Vdd na konektoru ICSP. Signálem ONSW se zapíná nejen napájení koncového (případně celého) zesilovače, ale také napájení displeje a případně i předzesilovače.
PGA2311 je stereofonní regulátor hlasitosti od Burr-Brown, který je dnes součástí firmy Texas Instruments. Je určený pro profesionální a high-end zesilovače, mixážní pulty a další audiozařízení. Zesílení lze nastavit v rozsahu od -95,5 do +31,5 dB v krocích po 0,5 dB. Srdcem obvodu je odporová síť, analogové spínače a kvalitní operační zesilovače. Analogovými spínači se řídí dělicí poměr vstupního děliče a zesílení operačních zesilovačů nezávisle pro každý kanál podle dat zapsaných do posuvného registru. Zkreslení signálu je typicky 0,0004 %, při zesílení 0 dB je výstupní šum 2,5 µV. Při napájení ±5 V může být rozkmit vstupního a výstupního napětí až ±3,75 V.

Obr. 2. Blokové schéma PGA2311
Fig. 2. Block diagram of attenuator PGA2311
Po zapnutí je na dobu asi 100 ms aktivován „power-up reset“, během kterého je obvod hardwarově nastaven do MUTE a všechny vnitřní klopné obvody se vynulují. Na konci této doby se zkalibruje napěťová nesymetrie a následně nastaví data pro zesílení levého a pravého kanálu na 00h, což je softwarový stav MUTE. Tak to zůstane až do nastavení obvodu řídicím mikrokontrolérem.
Pokud se během normálního provozu napájecí napětí zmenší pod ±3,2 V, obvod přejde do hardwarového stavu MUTE. Když se napětí opět zvětší nad ±3,2 V, obvod vykoná znovu power-up sekvenci. Napájecí napětí nesmí překročit ±5,5 V; pozor je také třeba dát, aby se kladné napájecí napětí pro analogovou a digitální část obvodu nelišilo více jak o 0,3 V. Podrobné informace najdete v katalogovém listě.
Za jedinou, ale poměrně podstatnou nevýhodu obvodu PGA2311 považuji, že neumožňuje (jednoduše) realizovat fyziologickou regulaci. Bohužel ani motorem poháněný potenciometr se mi v době psaní tohoto článku nepodařilo sehnat v provedení s odbočkou. Obvod PGA2311 lze beze změny zapojení nahradit již nevyráběným CS3310, případně obvody PGA2310 a PGA2320 s napájecím napětím analogové části ±15 V.

Obr. 3. Zapojení přijímače DO2 - řídicího obvodu pro
zesilovač s elektronickým řízením hlasitosti
Fig. 3. Remote control receiver for
amplifier with PGA2311
Works if PWFI input set Hi (Power fail indicator - internal
pull-up)
Input mode: open - only one input select; close
- any input may be set ON or OFF
Zapojení řídicího obvodu zesilovače s dálkovým ovládáním je na obr. 3. Většina podstatných informací k funkci byla již zmíněna v minulé části. Za zmínku stojí ještě LED2 připojená na port RA4. LED se rozsvítí, je-li zvoleno MUTE nebo jsou odpojeny reproduktory. Port RA4 zůstává sepnutý na GND i při vypnutém zesilovači a LED může indikovat pohotovostní stav (Stand-By). Použití dvoubarevné LED k indikaci je na obr. 4.
K řízení hlasitosti je použit rotační kodér. Kodér může být připojen jen na vývody RB4 a RB5, kde lze využít přerušení při změně stavu portu. Pokud chcete řídit hlasitost tlačítky, zapojí se místo rotačního kodéru tlačítka "vol+" a "vol-" - na schématu vyznačená šedou barvou. Do mikrokontroléru je pak třeba nahrát FW pro tuto variantu. Pro dálkové ovládání je použit stejný vysílač a také program pro příjem a dekódovaní povelů je stejný jako u přijímače DO1. Hlavní rozdíl je v sériovém výstupu dat, složitější obsluze tlačítek a hlavně časování jednotlivých procesů, kdy bylo třeba vystačit jen s časovačem TMR1.
Obvody PGA23xx umožňují řídit hlasitost po 0,5 dB. Tento krok je pro použití v zesilovači zbytečně jemný, proto se zde řídí hlasitost s krokem 1 dB v rozsahu -95 až + 31 dB. Nastavená hlasitost se na displeji zobrazuje jako číslo od 0 do 127. Je otázkou, má-li regulace od -50 do -95 dB vůbec smysl, při běžném ruchu v bytě není z reproduktorů stejně nic slyšet. Stereováha se řídí v rozsahu od -15 do +6 dB tak, že hlasitost se v jednom kanále zmenšuje až do -15 dB a ve druhém zvětšuje, ale jen do +6 dB. Na displeji se zobrazuje „L 1“ až „L15“, resp. „P 1“ až „P15“. Pokud nastavujeme stereováhu směrem ke středu, objeví se při vyvážení kanálů na displeji „b 0“ a krokování se zastaví. Chceme-li v nastavování stereováhy pokračovat, je třeba tlačítko uvolnit a znovu stisknout. Po uvolnění tlačítka svítí ještě asi sekundu na displeji nastavená stereováha a pak se displej vrátí ke zobrazení hlasitosti. Z hlasitosti a stereováhy se pak vypočtou data pro nastavení levého a pravého kanálu v obvodu PGA2311.
Podobně jako u DO1 jsou od adresy 3F0h uloženy adresa (0 až 3) a ofset (0 až FFh) vysílače DO, dále doba čekání na PWFI (násobek 62,5 ms) a doba, za kterou se po zapnutí připojí reproduktory (násobek 262 ms). podrobný popis je u řídicí jednotky DO1 pod obr. 5. V paměti EEPROM se od adresy 0 ukládá při vypnutí stav bitových výstupů, nastavení hlasitosti a stereováhy. Po zapnutí se tato data načtou a zesilovač se nastaví stejně jako před vypnutím.

Obr. 4. Použití dvoubarevné LED k indikaci stavu zesilovače:
zelená – zapnuto, červená – vypnuto (Stand-By), oranžová
(červená + zelená) – MUTE
Fig. 4. Using a two-color LED to indicate
the status of the amplifier: green - on, red - off (Stand-By),
orange (red + green) - MUTE

Obr. 5. Třímístný displej k řídicímu obvodu DO2 z obr. 3
Fig. 5. 3-digit display for control unit on
fig. 3
Zapojení třímístného displeje se sériovým zápisem dat je na obr. 17. Data jsou zapisována do posuvného registru náběžnou hranou signálu CLK. Objeví-li se na vstupu STR úroveň log. 1, přepíše se aktuální stav posuvného registru na výstupy Q1 až Q8. Na výstupy jsou přímo připojeny katody sedmisegmentových zobrazovačů bez omezovacích rezistorů. Proud segmenty je omezen výstupním odporem výstupů Q a napájecím napětím zobrazovačů. Tento způsob zapojení displeje se mi velmi osvědčil již v několika přístrojích, umožňuje jednoduché připojení k mikrokontroléru s minimem běžně dostupných součástek. Zobrazení je klidné, údaj nebliká jako u multiplexovaných displejů. Jediným omezením je, že všechny zobrazovače a posuvné registry musejí být stejného typu, aby LED svítily při pokud možno shodném napětí. Vývody posuvného registru jsou zpřeházeny tak, aby plošný spoj vyšel s minimem drátových propojek. Tabulka znaků je součástí programu, takže zpřeházené vývody nijak nevadí. Budete-li stavět displej na univerzální desce, můžete místo obvodů 4094 použít posuvné registry 74HC595, které mají vývody převážně po jedné straně, což usnadní zapojování.
Displej můžete postavit na s plošnými spoji podle obr. 6. Desku můžete použít buď samostatně, nebo použít motiv spojů na vlastní desce – např. na desce pod čelním panelem, jejíž součástí bude i řídicí obvod a tlačítka. Sedmisegmentovky doporučuji osadit buď do zkrácené objímky pro IO, nebo precizní dutinkové lišty. Oživení displeje je jednoduché – trimr P1 nastavíme na nejmenší odpor tak, aby na výstupu stabilizátoru (anodách displeje) bylo nejmenší napětí. Po připojení napájení 5 V nastavíme otáčením trimru takové napětí, při kterém displej svítí přiměřeným jasem. V displeji lze použít sedmisegmentovky libovolné barvy. Zkoušel jsem červené s výškou číslic 14 mm a modré 12,6 mm. S modrými byl však již trimr v krajní poloze a jas displeje byl malý. Uvažujete-li použití zobrazovačů s bílými nebo modrými LED, doporučuji zmenšit odpor rezistoru R5 na 680 nebo 560 ohmů, a tím zvětšit maximální výstupní napětí stabilizátoru z 2,8 V na 3,1, resp. 3,5 V.

Obr. 6. Deska s plošnými spoji displeje (23 x 60 mm).
Použijete-li pravé tlačítko myši a zvolíte-li "Uložit
obrázek jako", získáte předlohu spojů v rozlišení 600
dpi
Figure. 6. PCB layout. Click right mouse
button and choose "Save image as" to get 600 dpi
resolution image
PCB in
pdf file

Obr. 7. Osazení desky součástkami
Fig. 7. Components on board


Obr. 8 a 9. Deska displeje
Fig. 8 and 9. Display board
Řídicí obvod DO2 (Obr. 3) / Control unit DO2 (Fig. 3)
| R1 | 47 Ohm |
| R2 | 100 kOhm (10 až 220 kOhm) |
| R3, R4 | 1 kOhm (podle LED) |
| C1, C2 | 10 µF/16 V, elektrolytický nebo keramický |
| D1 | 1N5818 (Schottky) |
| LED1, LED2 | podle potřeby / as required |
| IC1 | PIC16F628A (PIC16F627A) |
| IC2 | TSOP31236 nebo podobný / or similar |
| tlačítka až 15 ks podle potřeby | |
| JP1 | lišta 5 kolíků (ICSP – pro programátor) |
| JP2 | konektor 5 pinů pro připojení displeje |
Displej (Obr. 5) / Display (Fig. 5)
| R1 | 820 Ohm, SMD 1206 |
| P1 | 1 kOhm, trimer PT6V |
| IC1 až IC3 | 74HC4094 |
| IC4 | LM317L, TO-92 |
| O1 až O3 | 1místný segmisegmentový zobrazovač se spol. anodou, 14 nebo 12,6 mm (A55UBRD) |
| JP1, JP2 | kolíková nebo dutinková lišta podle potřeby |
Jaroslav Belza
Článek byl otištěn v časopise "Praktická
elektronika" 3/2015 s. 28 a 4/2015 s. 28.
This article was printes in magazine "Praktická
elektronika" 3/2015, page 28 and 4/2015 page 28.
15. 12. 2016