Simple acoustic conductivity tester is very useful tool. It can disclose p-n junction (one or two), broken junction (different sound), small or large resistance, diode polarity, transistor type, large capacity condensators and tests photo resistors, phototransistors, photodiodes and more ...
Akustická zkoušečka umožňuje odhalit vadné součástky. Podle výšky tónu snadno rozeznáte zkrat, rezistory s malým (řádu kOhm), větším (řádu 10 až 100 kOhm) a velkým (MOhm) odporem, přechod p-n a elektrolytický kondenzátor s kapacitou větší než 10 µF. Tón je při zkratu nejvyšší a se zvětšujícím se odporem mezi měřicími hroty se snižuje. Při odporech nad 1 MOhm se ozývá jen klapání. Výhodou je též velmi malý odběr proudu, pokud k měřicím hrotům není nic připojeno. Baterie vydrží několik let i případě, že zkoušečku zapomenete čas od času několik dní zapnutou.
První verze přístroje je na obr. 1. Základem přístroje je oscilátor z hradel CMOS, jehož kmitočet je určen odporem zapojeným mezi měřicími hroty. Zatímco při jedné polaritě signálu se obvod uzavírá přes diodu D1, ve druhé přes D2 a vnější obvod. Odpor rezistoru R2 určuje zároveň nejvyšší tón při zkratovaných měřicích hrotech. Signál z oscilátoru je přiveden pře R3 na emitorový sledovač a sluchátko nebo malý reproduktor.

Obr. 1. Akustická zkoušečka - starší verze
Fig. 1. Acoustic tester - older version
Na obr. 2. je novější verze zkoušečky. Obvod z řady 4000 jsem nahradil obvodem z řady 74HC a telefonní sluchátko piezoelektrickým měničem. Tím se zmenšil odběr proudu při zkratovaných hrotech a zlepšila funkce při téměř vybitých bateriích. Na základě praktických zkušeností s opravami monitorů a síťových spínaných zdrojů doporučuji umístit IO a diody do objímky. Asi 2x se mi podařilo "změřit" kondenzátor nabitý na 300 V, což pokaždé skončilo výměnou všech polovodičových prvků, jednou dokonce velmi efektním dýmem linoucím se z krabičky... V případě objímek opravíte zkoušečku za minutu a za cenu přibližně dvou pojistek. Z důvodu spolehlivosti byla také dioda D2 zapojena před rezistor R2. Zkoušečka pak na měřicích hrotech vydrží bez poškození malá napětí obou polarit.

Obr. 2. Akustická zkoušečka - nová verze
Fig. 2. Acoustic tester - new version
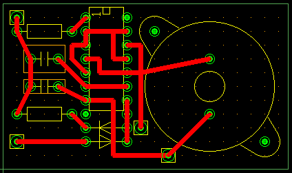
Deska s plošnými spoji je na obr. 3 a 4, na obr. 5 pak ještě návrh desky s jiným rozmístěním součástek. Pod IO a diody použijte 20pinovou objímku. Ve 4 krajních kontaktech zleva budou diody, pak bude 1 pár volný a pak až do pravého kraje IO. Toto uspořádání umožní snadno a rychle vyměnit diody a IO, pokud náhodou "změříme" třeba elektrolytický kondenzátor nabitý na velké napětí. Deska je navžena tak, aby bylo možné použít k indikaci jak piezoelektrický měnič, tak malý reproduktor nebo sluchátko. Pro reproduktor osadíme R3 a T1, neosazujeme PE, viz zapojení na obr. 1.

Obr. 3. Deska s plošnými spoji zkoušečky. Použijete-li
pravé tlačítko myši a zvolíte-li "Uložit obrázek
jako", získáte předlohu spojů v rozlišení 600 dpi
Figure. 3. PCB layout. Click right mouse
button and choose "Save image as" to get 600 dpi
resolution image

Obr. 4. Rozmístění součástek zkoušečky
Figure 4. Locations of components on the
acoustic tester board

Obr. 5. Jiný návrh desky
Figure 5. Alternate PCB layout
R1 |
1 MOhm |
R2 |
1 kOhm |
C1 |
220 nF |
C2 |
470 pF |
C3 |
10 µF |
IO |
74HC04 |
D1, D2 |
1N4148 |
PE |
Piezoelektrický měnič KPE-112 |
S |
spínač P-B144 nebo podobný |
Jaroslav Belza
Starší verze zkoušečky byla publikována v Amatérském radiu č. 10/1988
2. 10. 2007 Update - doplněn plošný spoj
14. 3. 2000